跳至主要内容

今年上半年,香港IPO申请数量创下历史新高,恒生指数年内涨幅更超过30%,成为全球表现最亮眼的主要股指之一。经过了几年的低迷期,香港正凭借其独特的国际金融中心地位重新成为中国企业“走出去”的跳板。A+H双上市结构也再次成为企业实现全球化布局、优化资本结构、提升国际竞争力的关键金融路径。

上市财务审计,背后门道更多

除了火热的市场情绪外,由全球机构投资者主导的市场,以及理性的估值和透明的定价让众多企业竞相排队赴港上市;但最终能否顺利“敲钟”,必须要通过财务审计这一关。其中最受关注的核心指标莫过于“收入”。港股审计中,评估收入不仅要看利润表第一行数字,还会结合招股书业务章节、合同条款等,评估收入确认的起点、方式及与业务模式的匹配度。特别是企业不能为了冲规模提前确认收入,否则一旦审计要求递延入账,则会直接影响上市财务指标的完成度。

此外,投资机构的特殊权利条款可能让投资被认定为负债而非权益;股权激励如何入账,也直接关系到利润表的表现。再加上商誉减值、坏账准备、研发支出分类等细节,都需要合规处理。虽然港股允许使用内地会计准则,但大多数投资者更习惯国际准则,这意味着企业需要提前做好准则转换,避免财务信息在分析对比中失去可读性。

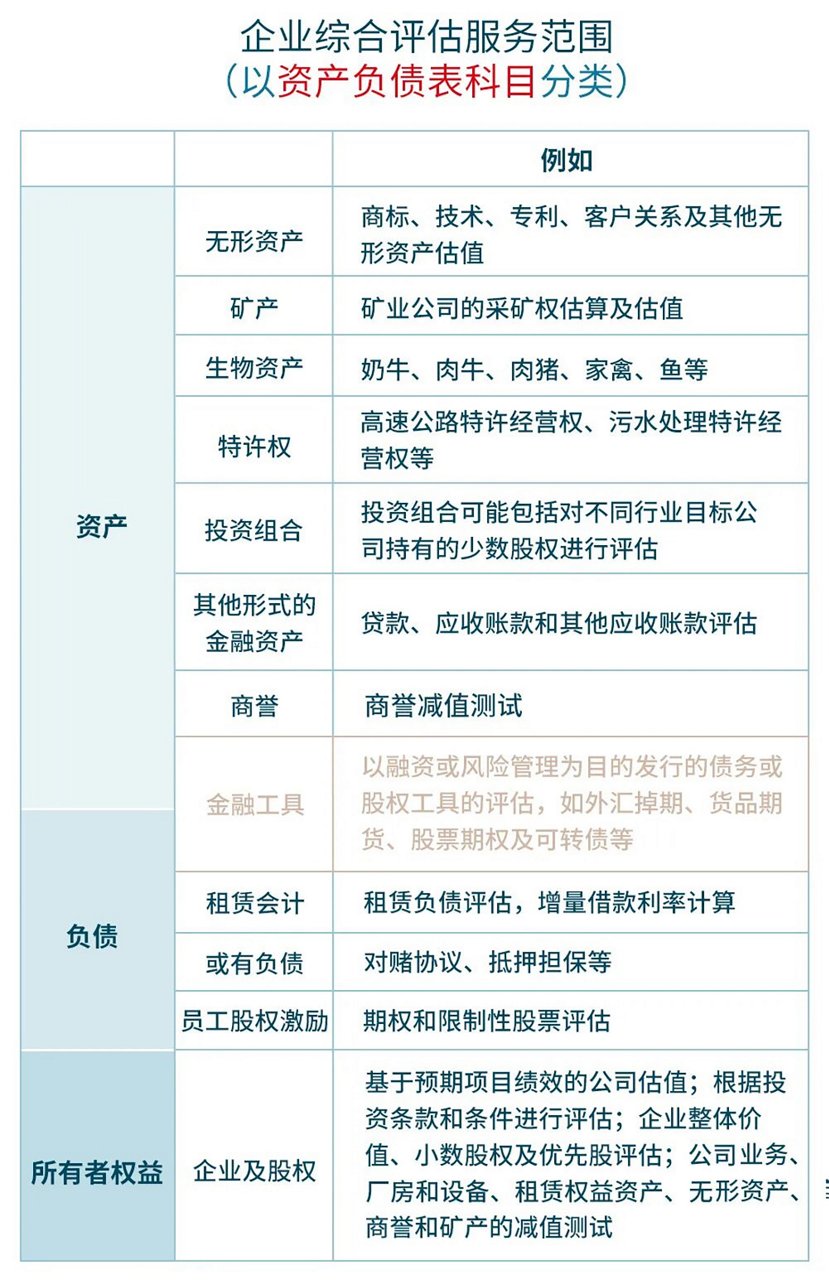
四大基本要素,影响评估结果

在企业为上市或年审财务报告进行准备的过程中,价值评估是不可或缺的核心环节。通常而言,评估的基本要素包括以下四个方面:

1. 评估目的决定了评估工作的导向。以财务报告为目的的评估业务,需要评估机构与企业管理层、审计师充分沟通,理解相关会计准则及披露要求,确保评估结果的可靠性。

2. 价值类型反映了估值所采用的计量属性,通常对应会计准则中的可收回金额、公允价值、在用价值、预计未来现金流量现值或可变现净值等。

3. 即便是同一资产,在不同的时点也会存在巨大的价值差异,因此基准日决定了估值的锚点。

4. 评估对象则决定了方法的选取,例如无形资产、投资性房地产、生物资产或金融工具等,需采用不同的评估模型和假设条件。


此外,针对预期信用损失和金融工具的估值需求在近年来越来越多。根据《国际财务报告准则第9号:金融工具》(IFRS 9),企业需以未来可能发生的违约事件为基础,采用“预期信用损失法”(ECL模型)计量应收款项、合同资产、债权投资等的减值准备。相较于传统的账龄分析法,ECL模型更强调前瞻性判断和宏观经济变量的影响,对数据分析和风险管理能力要求更高。

同时,随着融资结构的多样化,企业常通过优先股、可转债、认股权证等复杂金融工具进行资本运作。根据会计准则,企业需要在发行日、授予日及报告日分别对这些工具的公允价值进行计量,其变动将直接影响利润表和所有者权益。对于拟上市企业而言,准确的金融工具估值不仅是审计合规的前提,更关乎投资者信心与市场定价的公正性。

“家长” VS “裁判”,监管思路大不同

在价值评估方面,之所以港股市场显得更加灵活,核心原因在于监管逻辑与会计准则体系的差异。A股采用中国会计准则和资产评估准则,港股则遵循国际财务报告准则(IFRS/HKFRS)。前者更强调审慎性和程序合规,后者则注重公允价值计量和信息披露透明度。

A股以散户投资者为主,监管者更强调合规与风险防范,重大交易须符合证监会的严格规定,并需资产评估报告支撑,常伴随业绩承诺与补偿机制,保护中小投资者的利益。

港股市场来看,以机构和国际投资者为主,监管重点更在于信息披露是否充分透明,让市场自行定价。港股允许企业根据商业逻辑与不确定性作出合理假设,只要披露清晰、论证充分,即便采用高达30%的折现率进行高风险估值也可获接受。在重大资产重组中,港股将把关责任更多交由独立董事与专业顾问,并关注披露内容是否让非专业投资者“读得懂”。这种差异决定了企业在A股与港股进行价值评估时的策略迥异。

在估值技术层面,两地市场的重心也有所不同:


A股评估多侧重于传统实物资产和可确认收益,较少涉及复杂金融工具的定价;而在港股环境下,企业往往需要依据公允价值原则,对优先股、期权、可转债等金融工具进行动态计量。

港股市场的评估方法兼顾专业性与市场弹性——收益法中除了常见的DCF(现金流折现法),银行及基建行业还会采用股利折现模型;市场法方面,早期企业可用“融资法”参考第三方投资价格;在并购和业绩对赌场景中,更会运用蒙特卡洛模拟以降低主观假设。整体而言,港股估值既要求方法适配、数据可验证,也强调结果应让投资者“看得明白”。

立足于30余年房地产评估实践,仲量联行评估咨询服务部拥有来自房地产、数据分析、财务分析等各领域的专家,由持有CFA和CPA资格的专业人士组成的团队能够以财务报表为客观依据计算资产公允价值,支持您开展收并购等各类重要商业行为。

饼图表示
表格表示

仲量联行评估咨询服务部是全球最具凝聚力与战略视野的房地产及资本价值顾问之一,拥有超过25种不同类型的专业评估资质及国内全部最高级别评估资质。2024年在大中华区完成物业评估超过9,486项,评估资产价值超过6.430亿美元。我们不仅关注数字,更具备市场趋势及资产分析的专业能力和数据洞察力。我们致力于通过提供准确、可靠的估值支持您快速做出商业决策。

如需了解更多仲量联行相关服务,欢迎与我们联系